På uppdrag av FMV fick Svekon uppdraget att ta fram digitala underlag för produktion av ceremoniell materiel i form av en serie sablar med tillbehör. Ett utmanande projekt dels eftersom originalen inte till alla delar var välbevarade och dels för att det är väldigt komplicerat att producera ritningar och produktionsunderlag av helt organiska former.
Ett växande uppdrag – från specifikation till komplett tillverkningsunderlag
Uppdraget från FMV innebar initialt att ta fram specifikationer för en rad ceremoniella sablar med tillhörande baljor till Försvarsmakten. Men eftersom kvalitetskraven är höga och originalen är väldigt rika på detaljer och organiska former stod det ganska snart klart att behovet snarare var ett mer omfattande underlag som säkerställde kvaliteten i produktionen.
Tillsammans med beställaren enades vi därför om att skapa kompletta digitala ritningar och en teknisk dokumentation för att på så sätt kunna kvalitetssäkra produktionen av materialet på både kort och lång sikt.
”Den största utmaningen var att efterlikna de organiska, dekorativa elementen från originalen i programvara som är ämnad att skapa ritningar och underlag för produktion.”
Mårten Andrén, Senior Designer, Svekon
Undersökning och research
Eftersom inga ritningar fanns blev första steget i uppdraget att ta reda på så mycket som möjligt runt originalen både gällande utseende, material och tillverkningsprocesser. Svekon gavs åtkomst till ett antal original som fungerade som rikslikar och en del information kunde hämtas in den vägen, men eftersom de i flera fall var slitna fanns många hål att fylla, inte minst gällande alla de detaljer som fanns i form av ornament och gravyr. Därför gjorde teamet bland annat besök på Armémuseum och Sjöhistoriska Muséet för att dokumentera och måtta sablar och hämta in information av muséernas experter.
Material och tolerans
För att slutprodukten skulle bli så lik originalen som möjligt och samtidigt garantera högsta kvalitet och beständighet gjordes ett gediget arbete kring val av grundmaterial, ytbehandlingar, plätteringar och toleranskedja. I detta arbete ingick även krav om att byta ut vissa material från originalen till mer hållbara alternativ. Exempelvis var handtagen i originalen beklädda med hajskinn, vilket av hållbarhetsskäl byttes ut.
3D printade förlagor
För att ta produkten från det digitala rummet till det fysiska, printades förlagor på handtagen. Dels för att få en tydlig överblick över de oerhört detaljerade former och ornament som klär flera av handtagen, men också för att få en känsla för hur det faktiskt är att hålla produkten i handen. Även om detta är ett viktigt steg i processen för de flesta produkter var det extra viktigt i detta fall eftersom det handlade om att digitalisera formerna för en produkt vars original handgjorts av en smed.
”En del i leveransen var att hitta moderna material som är hållbara i flera led. I originalen användes exempelvis hajskinn för handtagen, något som inte är aktuellt idag.”
Sebastian de Arteaga, Mechanical Engineer, Svekon
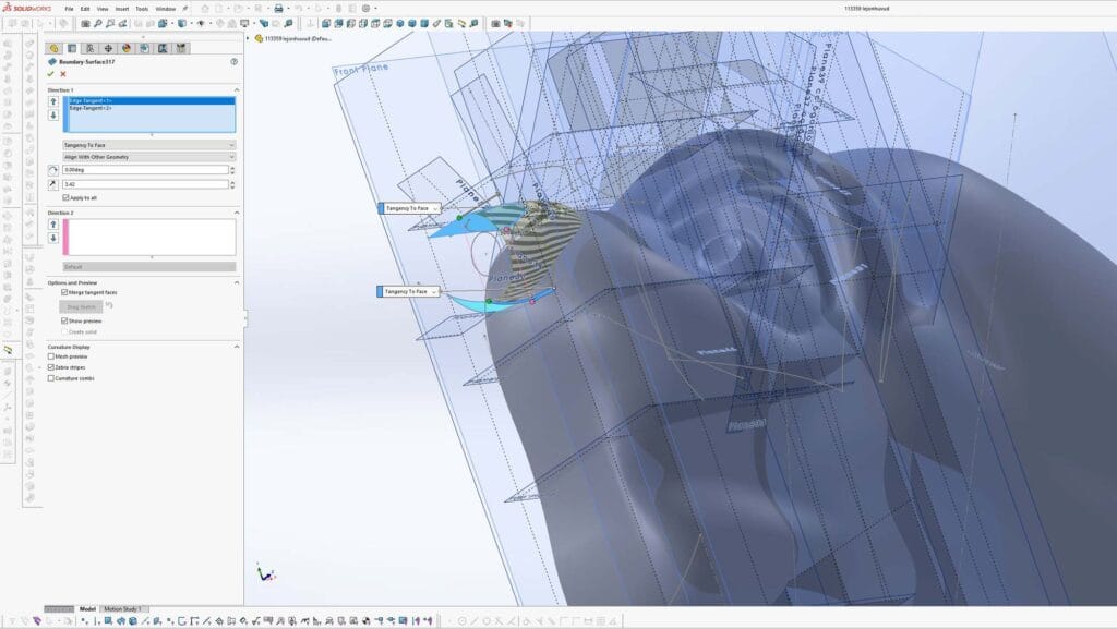
Avancerad ytmodellering av organiska former
En rejäl utmaning i projektet var att digitalisera de organiska, handgjorda formerna från originalen eftersom att de program som används för att skapa ritningarna inte är optimerade för uppgiften. Det blev en lång och utmanande process, men vi är väldigt stolta och nöjda över slutresultatet. Tillsammans med vår kund har vi kunnat säkerställa fortlevnaden av ett kulturarv.
”Jag är stolt över attityden och moralen i teamet. Det var ett utmanande projekt, men vi behöll fokus och hjälptes åt. En riktig laginsats där samarbetet var nyckeln till att vi lyckades.”
Michael Brandt – Team Manager, Defence & Security







































